Влияние конструкции тележки вагонов на шумность при движении
Модератор: Nomernoy
- Гном
- Сообщения: 19
- Зарегистрирован: 13 апр 2007, 00:47
- Контактная информация:
Влияние конструкции тележки вагонов на шумность при движении
Я исследую вопрос шумности вагонов "ММЗ". Дело в том что в Московском метро все вагоны очень шумные, как и наши промежутки в "пришельцах". Я не могу сказать точно в каком году отказались от старых тележек, но знаю точно, недавно. По причине сильного износа старых тележек в Москве сменили почти все тележки на новые(осталось около 7 составов Е на старых тележках). Различий много, примеры приведу снизу. Вопрос заключается в том, на сколько серьёзно повлияла смена конструкции тележки на шумность в вагонах. Конечно не забываем что ММЗшные вагоны давно делают без звукоизоляции, которая присутствует во всех вагонах Вагонмаша. В Москве (опять же не знаю в каком году) отказались от старых тележек а именно:
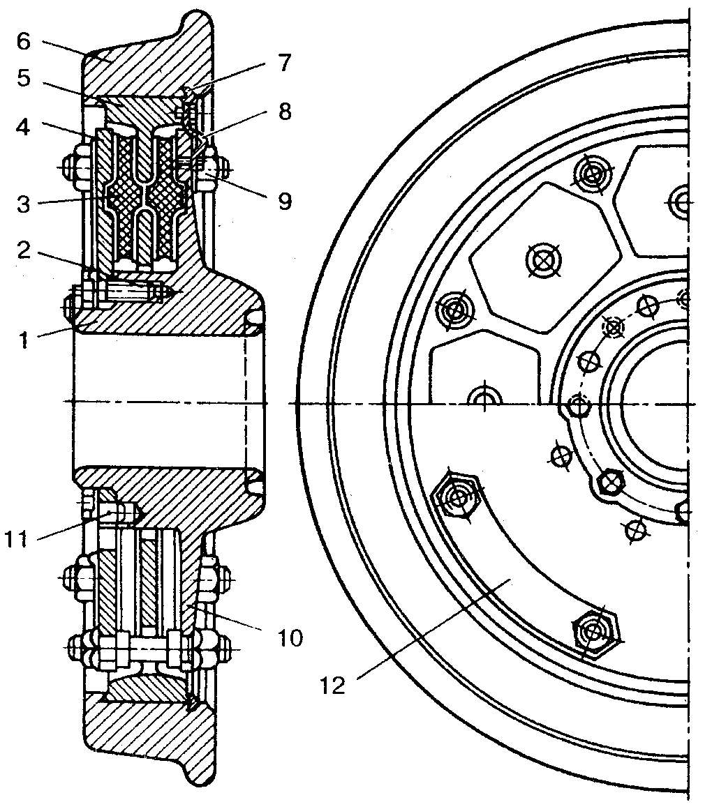
В конструкцию колеса не вставляют прорезиненную прокладку, из-за того что очень сильный износ, но именно она снижает трения, шумность, гасит сильные удары и делает колёса более "эластичными"(если так можно сказать) в маневрах и резких поворотах . Новые колёса без вставок.
(это старое колесо, какое стоит на всех вагонах СПб, за исключением промежутков "пришелца". Обратите внимание на вставки 3, 5 и саму "сердцевину", их теперь просто нет.)
В конструкцию колеса не вставляют прорезиненную прокладку, из-за того что очень сильный износ, но именно она снижает трения, шумность, гасит сильные удары и делает колёса более "эластичными"(если так можно сказать) в маневрах и резких поворотах . Новые колёса без вставок.
(это старое колесо, какое стоит на всех вагонах СПб, за исключением промежутков "пришелца". Обратите внимание на вставки 3, 5 и саму "сердцевину", их теперь просто нет.)

- 81-720
- Сообщения: 257
- Зарегистрирован: 03 дек 2006, 14:21
- Откуда: С-Петербург
- Контактная информация:
Итак Вопрос у меня с какой целью вы это исследуете? Да и причём тут колеса главный щум помойму идёт от ТЭДа и от того что звук отражаеться от стенок тонеля.
П.С. "Колеса без вставок" как вы выразились обычные цельнокатанные колёса, "колеса со вставками" это упругие колёса сейчас они почти не используються, но на шум они не так влияют больше на плавность хода.
Телеги вагонов метро у нас различаються на шпинтонную (новую) и поводковую (старую) и это не зависит от того какие там стоят кол. пары и на шум не влияет.
Да и почему тема называться тележки когда речь от колёсах?
П.С. "Колеса без вставок" как вы выразились обычные цельнокатанные колёса, "колеса со вставками" это упругие колёса сейчас они почти не используються, но на шум они не так влияют больше на плавность хода.
Телеги вагонов метро у нас различаються на шпинтонную (новую) и поводковую (старую) и это не зависит от того какие там стоят кол. пары и на шум не влияет.
Да и почему тема называться тележки когда речь от колёсах?
Проезд на запрещающий сигнал - преступление!!!!!!
- Nomernoy
- Профессионал

- Сообщения: 5204
- Зарегистрирован: 10 окт 2005, 16:25
- Станция метро: Театральная
- Откуда: Санкт-Петербург
ГНОМ
К вашему сведению в Москве не то, что 7 составов из вагонов типа Е нет, там вообще не эксплуатируется в пассажирской работе ни одного вагона типа Е.
И еще меня волнует, чем тележка 81-540.2 отличается по-вашему от 81-714.5П? Рама, колесные пары и ТЭД одинаковые. Отличие есть в карданной муфте, но такая деталь на шумность не влияет никаким образом.
К вашему сведению в Москве не то, что 7 составов из вагонов типа Е нет, там вообще не эксплуатируется в пассажирской работе ни одного вагона типа Е.
И еще меня волнует, чем тележка 81-540.2 отличается по-вашему от 81-714.5П? Рама, колесные пары и ТЭД одинаковые. Отличие есть в карданной муфте, но такая деталь на шумность не влияет никаким образом.

- 81-720
- Сообщения: 257
- Зарегистрирован: 03 дек 2006, 14:21
- Откуда: С-Петербург
- Контактная информация:
- mx
- Профессионал

- Сообщения: 4139
- Зарегистрирован: 14 сен 2005, 21:32
- Станция метро: -------
- Откуда: 59`50N 30`25E
Re: Влияние конструкции тележки вагонов на шумность при движении
Нет, не так давно. Последние подрезиненые заменили лет 5 назад. Но на шум они и в самом деле не влияют. И поводковые и шпинтонные телеги шумят одинаково, также как и цельнокатанные и подрезиненные колёса. 81-720 правильно сказал - шумят в основном двигатели.
Всё потому, что кто-то слишком много ест!
-
tony
- Сообщения: 149
- Зарегистрирован: 27 сен 2005, 23:46
- Станция метро: Юго-Западная
Re: Влияние конструкции тележки вагонов на шумность при движении
По-моему, из курса вагонов помню, что "подрезиненные" колеса называются бандажными. (вроде они применяются в трамвайных телегах). Они, действительно, скорее увеличивают плавность хода, нежели понижают шумность. Основной шум от тяги и торможеня ТЭДами. Да еще на стыках рельсов колеса стучат нещадно. (что мешает сделать шелковый путь на станциях - было бы ощутимо тише, на ощущения,стоя на платформе...).
Многократно отражаясь от стенок тоннеля и боковых стен вагона звук проникает в салон. На полном ходу в салоне где-то 90-95 децибел. А основными источниками шума в салоне являются(по снижению значимости): вентиляция через черпаки(прямое сообщение с тоннелем), огромные зазоры в раздвижных дверях(прислонно-сдвижные двери ощутимо тише), шумоизолирующие свойства стен, пола и крыши вагона, и однослойные окна(они дешевле, а стеклопакеты, например, дороже, зато тише.).
ГНОМ, а чем в плане шумоизоляции вагонмашевские вагоны отличаются от мытищинских?
Многократно отражаясь от стенок тоннеля и боковых стен вагона звук проникает в салон. На полном ходу в салоне где-то 90-95 децибел. А основными источниками шума в салоне являются(по снижению значимости): вентиляция через черпаки(прямое сообщение с тоннелем), огромные зазоры в раздвижных дверях(прислонно-сдвижные двери ощутимо тише), шумоизолирующие свойства стен, пола и крыши вагона, и однослойные окна(они дешевле, а стеклопакеты, например, дороже, зато тише.).
ГНОМ, а чем в плане шумоизоляции вагонмашевские вагоны отличаются от мытищинских?
- 81-720
- Сообщения: 257
- Зарегистрирован: 03 дек 2006, 14:21
- Откуда: С-Петербург
- Контактная информация:
tony не путай бандажные колёса и подрезиненные это немного разные вещи.
Бандажные это колеса с бандажом к ступице крепяться спицами (прим. на локомотивах и моторных вагонах ЭР-2, ЭТ-2, ЭД-2 и др).
А упругие это с резиновой "прослойкой" применялсь восновном на метровагонах.
Бандажные это колеса с бандажом к ступице крепяться спицами (прим. на локомотивах и моторных вагонах ЭР-2, ЭТ-2, ЭД-2 и др).
А упругие это с резиновой "прослойкой" применялсь восновном на метровагонах.
Проезд на запрещающий сигнал - преступление!!!!!!
-
thinky
- Сообщения: 516
- Зарегистрирован: 27 янв 2007, 20:21
- last_fm: Rockfilld
- Станция метро: Ульянка
- Откуда: Санкт-Петербург
Re: Влияние конструкции тележки вагонов на шумность при движении
хотя бы то, что на протяжении станции "меняются" несколько рельсовых цепей, которые должны изолироваться друг от друга на стыках.tony @ 10/6/2008, 21:53 писал(а):что мешает сделать шелковый путь на станциях - было бы ощутимо тише, на ощущения,стоя на платформе...

* с целью недопущения его самопроизвольного перемещения *
- Nomernoy
- Профессионал

- Сообщения: 5204
- Зарегистрирован: 10 окт 2005, 16:25
- Станция метро: Театральная
- Откуда: Санкт-Петербург
- kot
- Профессионал

- Сообщения: 8284
- Зарегистрирован: 21 июл 2007, 17:39
- Станция метро: Озерки
- Откуда: издалека
Re: Влияние конструкции тележки вагонов на шумность при движении
А бесстыковой путь называется "бархатный". Шёлковый- это в Китай.tony @ Tue 10 Jun, 2008 18:53 писал(а):что мешает сделать шелковый путь
Если не знаешь, что делать - не делай ничего.
- Chuvi
- Сообщения: 235
- Зарегистрирован: 02 апр 2007, 16:04
- Станция метро: Морской Фасад
- mx
- Профессионал

- Сообщения: 4139
- Зарегистрирован: 14 сен 2005, 21:32
- Станция метро: -------
- Откуда: 59`50N 30`25E
Re: Влияние конструкции тележки вагонов на шумность при движении
Погрешность "плавающего стыка" 1-1,5 м.
Всё потому, что кто-то слишком много ест!
- Chuvi
- Сообщения: 235
- Зарегистрирован: 02 апр 2007, 16:04
- Станция метро: Морской Фасад
- mx
- Профессионал

- Сообщения: 4139
- Зарегистрирован: 14 сен 2005, 21:32
- Станция метро: -------
- Откуда: 59`50N 30`25E
Re: Влияние конструкции тележки вагонов на шумность при движении
Используется на 1,2 и 4 линиях. На 3-ей авто нет. Но стыки для автоведения не принципиальны, они к АРС относятся (или внутреннему каналу АРС в автоведении). На станциях состав тормозит не по стыкам.
Всё потому, что кто-то слишком много ест!
- Chuvi
- Сообщения: 235
- Зарегистрирован: 02 апр 2007, 16:04
- Станция метро: Морской Фасад